跳至内容
主页
新闻资讯
慈善救助
药品救助
养正爱心康复公益行患者援助项目
择泰患者援助项目
赫赛汀特殊患者救助项目
特罗凯特殊患者救助项目
安维汀肠癌特殊患者救助项目
安维汀肺癌特殊患者援助项目
雅美罗特殊患者援助项目
慈善救助
专项基金
公益服务
科普宣传
癌症康复
癌症预防
患教活动
公益活动
服务中心
通知公告
信息公开
审计报告
基金会年报
项目公示
专项公示
捐赠公示
党建工作
关于我们
关于基金会
联系我们
Menu
主页
新闻资讯
慈善救助
药品救助
养正爱心康复公益行患者援助项目
择泰患者援助项目
赫赛汀特殊患者救助项目
特罗凯特殊患者救助项目
安维汀肠癌特殊患者救助项目
安维汀肺癌特殊患者援助项目
雅美罗特殊患者援助项目
慈善救助
专项基金
公益服务
科普宣传
癌症康复
癌症预防
患教活动
公益活动
服务中心
通知公告
信息公开
审计报告
基金会年报
项目公示
专项公示
捐赠公示
党建工作
关于我们
关于基金会
联系我们
通知公告
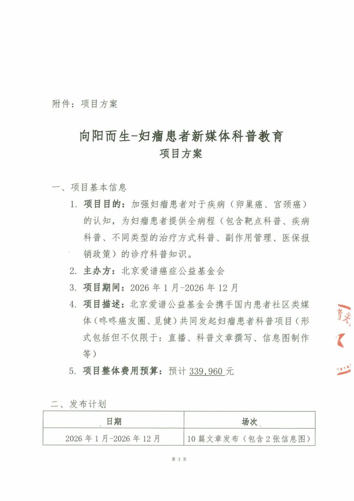
关于“妇瘤患者新媒体科普教育项目”的劝募函
2026-01-20
9:24 上午